Instance Verification Kit (IVK)
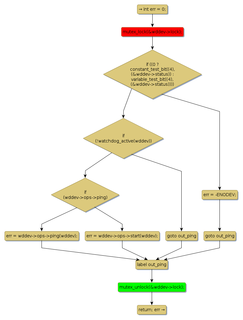
mutex lock @ [2245+25+/linux-3.19-rc1/drivers/watchdog/watchdog_dev.c]
Instance Signature: lock
|
The Matching Pair Graph:
|
|
Function Name
|
Control Flow Graph (CFG)
|
Events Flow Graph (EFG)
|
Source Correspondence
|
|
watchdog_ping
|
|
|
[2182+13+/linux-3.19-rc1/drivers/watchdog/watchdog_dev.c]
|